* За матеріалами Генерального департаменту управління персоналом на державній службі Національного агентства України з питань державної служби. — Прим. ред.
Нагадаємо. Інформаційна система управління людськими ресурсами в державних органах (далі — інформаційна система) є одним з інструментів розвитку інформаційного суспільства, впровадження якого сприятиме створенню умов для здійснення відкритого, прозорого та ефективного державного управління із застосуванням новітніх інформаційно-комунікаційних технологій з метою формування нового типу держави, політика якої орієнтована на задоволення потреб громадян.
Реалізація Концепції впровадження інформаційної системи управління людськими ресурсами в державних органах передбачена на період до 2020 року та здійснюється у три етапи.
На першому етапі (2017 рік — I квартал 2018 року) передбачається:
розроблення технічної документації;
розроблення тендерної документації та проведення процедури закупівлі.
На другому етапі (II квартал 2018 року — I квартал 2019 року) передбачається:
впровадження інформаційної системи в міністерствах та інших центральних органах виконавчої влади;
формування єдиної інформаційно-телекомунікаційної інфраструктури, яка забезпечуватиме безперебійну роботу інформаційної системи;
врегулювання на законодавчому рівні застосування альтернативних електронному цифровому підпису схем електронної ідентифікації із встановленням рівня довіри до них (низького, середнього, високого);
удосконалення механізму публікації наборів даних, які підлягають оприлюдненню в формі відкритих даних, вимог до формату і структури таких наборів даних;
формування нормативно-правового забезпечення щодо впровадження інформаційної системи для прозорого та ефективного державного управління згідно з національними та міжнародними нормами і стандартами.
На третьому етапі (II квартал 2019 року — I квартал 2020 року) передбачається впровадження інформаційної системи в територіальних підрозділах міністерств, інших центральних органах виконавчої влади, обласних, Київській міській, районних держадміністраціях.
Очікувані результати. Впровадження інформаційної системи дасть змогу, зокрема:
— узагальнити інформацію про людські ресурси, що сприяє ефективному обміну інформацією між усіма державними органами;
— підвищити продуктивність робочого процесу за рахунок швидкої обробки даних, поліпшити робоче середовище, зменшити рівень дублювання робіт і автоматизації процедур;
— поліпшити процес прийняття рішень за результатами аналітичної звітності інформаційної системи;
— забезпечити електронний обмін інформацією між державними органами;
— удосконалити робочі процеси і процедури, що дасть змогу більше часу займатися стратегічними завданнями аналізу і планування;
— забезпечити самостійну перевірку статусу кожної виконаної операції та самостійне формування необхідних звітів;
— підвищити мотивацію та продуктивність;
— покращити показники результативності та ефективності діяльності державних органів.
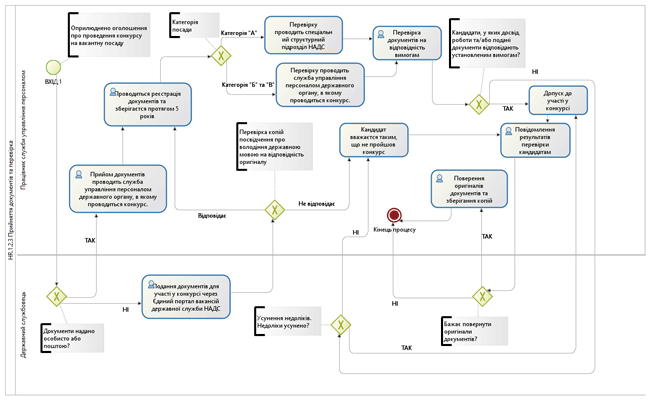
За результатами першого засідання Ради управління людськими ресурсами державної служби 16 лютого 2018 року визначено порядок узгодження процесів «Як є», необхідних для розробки HRMis.
HR. 1.1.1 Вивчення потреби у персоналі

HR. 1.1.2 Планування заміщення посад

HR. 1.2.1 Підготовка наказу (розпорядження) про оголошення конкурсу

HR. 1.2.2 Оприлюднення оголошення

HR. 1.2.3 Прийняття документів та перевірка

HR. 1.2.4 Проведення конкурсу

