* За матеріалами Генерального департаменту управління персоналом на державній службі Національного агентства України з питань державної служби. — Прим. ред.
ЦІЛІ HRMis
Ефективність. Покращення ефективності прийняття управлінських рішень в контексті впровадження стратегії.
Прозорість. Налагодження горизонтальної інтеграції та координації процесів управління людським ресурсами з можливістю доступу користувачів через єдине вікно. Забезпечення процесів управління людськими ресурсами в державних органах. Формування кадрової документації в електронному вигляді.
Відкритість. Забезпечення вільного доступу громадян до інформації про людські ресурси та фонд оплати праці в державних органах відповідно до чинного законодавства.
Сучасність. Застосування новітніх інформаційно-комунікаційних технологій.
| НАПРЯМИ ТА ГРУПИ ПРОЦЕСІВ | |||
| частини | |||
| HR.1: Добір Персоналу | HR.2: Службова Кар’єра | HR.3: Загальне Діловодство | |
| HR.1.1 Заміщення посад | HR.2.1 Просування по службі | HR.2.2 План. підв. рівня проф. комп. | HR.3.1 Облік робочого часу та відпочинку |
| HR.1.2 Добір шляхом конкурсу | HR.2.3 Підготовка | HR.2.4 Перепідготовка | HR.3.2 Відпустки |
| HR.1.3 Добір шляхом переведення | HR.2.5 Спеціалізація | HR.2.6 Підвищення кваліфікації | HR.3.3 Функції та повноваження |
| HR.1.4 Інші види добору | HR.2.7 Службове відрядження | HR.2.8 Стаж роботи | HR.3.4 Дисциплінарна та матеріальна відповідальність |
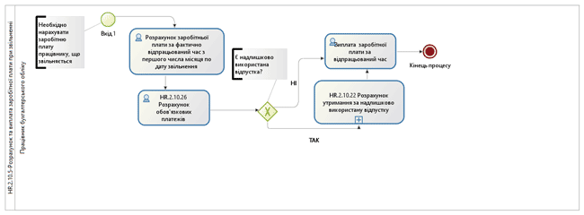
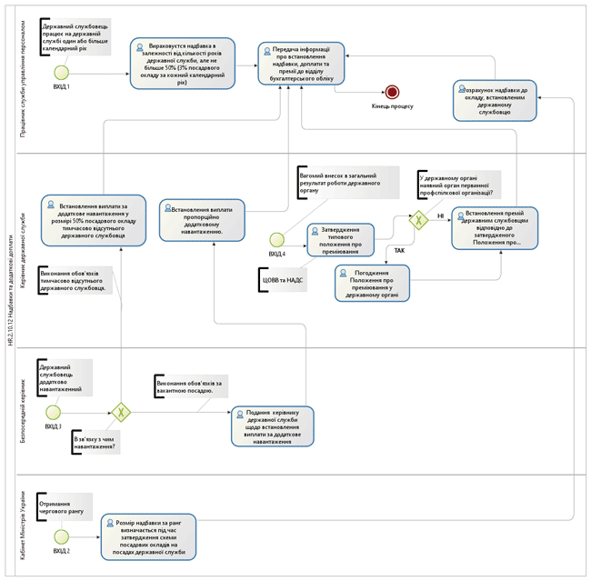
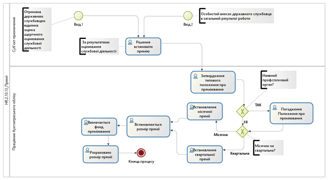
| HR.1.5 Перевірка кандидатів | HR.2.9 Нагороди | HR.2.10 Заробітна плата | HR.3.5 Інше |
| HR.1.6 Призначення на посаду | HR.2.11 Звільнення | ||





























