1 Далі за текстом — Закон про оренду майна.
Орендою є речове право на майно, відповідно до якого орендодавець передає або зобов’язується передати орендарю майно в користування за плату на певний строк.
З 01.02.2020 передача в оренду майна, що перебуває в комунальній власності, здійснюється ОМС відповідно до вимог нового Закону про оренду майна, положення якого також поширюються на договори зберігання, крім договорів публічного зберігання, якщо місцем зберігання майна третьої особи є індивідуально визначене нерухоме майно комунальної власності.
Основною метою оренди є прискорення економічного зростання, залучення іноземних і внутрішніх інвестицій, посилення фінансової спроможності підприємств комунальної власності. Закон є доволі складним та вимагає додаткових уточнень (у тому числі є певні двозначності щодо використаної термінології), прийняття додаткових підзаконних нормативно-правових актів, у зв’язку із чим наразі вже виникає багато запитань.
Так, сам Закон прописує необхідність прийняття КМУ Порядку передачі в оренду державного та комунального майна2, включаючи особливості передачі його в оренду. Проте станом на сьогодні такого Порядку ще не прийнято. Відповідно, й процедура на законодавчому рівні не прописана, тож як діяти — невідомо.
2 Далі за текстом — Порядок передачі в оренду майна.
Також звертаємо увагу, що особливості передачі в оренду комунального майна, передбачені цим Законом, додатково можуть визначатися рішенням представницьких органів місцевого самоврядування з урахуванням вимог і обмежень, передбачених цим Законом і Порядком передачі майна в оренду.
Об’єкти оренди
Для початку слід з’ясувати, на які об’єкти комунального майна можуть розповсюджуватися нові правила. До них належать:
| 1 | єдині майнові комплекси підприємств, їхніх відокремлених структурних підрозділів |
| 2 | нерухоме майно (будівлі, споруди, приміщення, а також їх окремі частини) |
| 3 | інше окреме індивідуально визначене майно |
| 4 | майно, що не увійшло до статутного (складеного) капіталу господарських товариств, створених у процесі приватизації (корпоратизації) |
| 5 | майно, щодо якого до статутного капіталу внесено право господарського відання на майно |
| 6 | майно, закріплене на праві господарського відання за акціонерними товариствами та їхніми дочірніми підприємствами в процесі їх утворення та діяльності |
| 7 | майно ОМС, комунальних установ та організацій, що не використовується зазначеними органами для здійснення своїх функцій, — без права викупу та передачі в суборенду орендарем |
| 8 | майно, що не підлягає приватизації (може бути передано в оренду без права викупу орендарем та передачі в суборенду) |
Першим терміном, який потребує роз’яснення, є саме «єдиний майновий комплекс».
Єдиний майновий комплекс державного або комунального підприємства, його структурного підрозділу (єдиний майновий комплекс) — усі види майна, призначені для діяльності підприємства, його структурного підрозділу, будівлі, споруди, устаткування, інвентар, сировина, продукція, права вимоги, борги, а також право на торговельну марку або інші позначення та права, включаючи права на земельні ділянки. Законом про оренду майна також внесені зміни і до Господарського кодексу України3, яким термін «цілісний майновий комплекс» замінено на «єдиний майновий комплекс». Звертаємо вашу увагу на той факт, що вказане поняття застосовується до підприємств та його структурних підрозділів.
3 Далі за текстом — ГК.
ГК дає нам таке визначення підприємства. Ним є самостійний суб’єкт господарювання, створений компетентним органом державної влади або ОМС, або іншими суб’єктами для задоволення суспільних та особистих потреб шляхом систематичного здійснення виробничої, науково-дослідної, торговельної, іншої господарської діяльності в порядку, передбаченому цим Кодексом та іншими законами. Підприємства можуть створюватись як для здійснення підприємництва, так і для некомерційної господарської діяльності.
Згідно з ч. 3 ст. 83 Цивільного кодексу України установою є організація, створена однією або кількома особами (засновниками), які не беруть участі в управлінні нею, шляхом об’єднання (виділення) їхнього майна для досягнення мети, визначеної засновниками, за рахунок цього майна.
Це визначення наведено для того, щоб зрозуміти «непослідовність» дій законодавця, який під час визначення об’єктів, які не можуть передаватися в оренду зазначає, зокрема, єдині майнові комплекси діючих закладів освіти, що фінансуються з державного бюджету, або установ виконання покарань та слідчих ізоляторів Державної кримінально-виконавчої служби України (крім тих, що не використовуються для здійснення своїх функцій). Тому нам слід більш детально з’ясувати, який об’єкт комунальної власності може передаватися в оренду, а який ні.
Так, не можуть бути об’єктами оренди згідно з ч. 2 ст. 3 Закону про оренду майна в контексті розпорядження об’єктами комунальної власності:
| єдині майнові комплекси | діючих закладів освіти, що фінансуються з державного бюджету |
| метрополітену | |
| підрозділів пожежної охорони (пожежні депо, пости, адміністративні приміщення) | |
| об’єкти, які забезпечують обороноздатність держави, її економічну незалежність, та об’єкти права власності Українського народу, майно, що становить матеріальну основу суверенітету України | архіви (архівні установи), документи з них, архівні підрозділи, архівні відділи та бібліотеки, об’єкти культури, мистецтва, у тому числі виняткової історичної, художньої, наукової чи іншої культурної цінності, що занесені до Державного реєстру національного культурного надбання, а також об’єкти архітектури, меморіальні комплекси, пам’ятки археології (крім пам’яток культурної спадщини, нерухомих об’єктів, що знаходяться на території історико-культурних заповідників) |
| спеціально відведені місця чи об’єкти, призначені для захоронення відходів (місця розміщення відходів, сховища, полігони, комплекси, споруди, ділянки надр тощо) | |
| автомобільні дороги, крім тих, що належать підприємствам (до першого розгалуження за межами території таких підприємств) | |
| об’єкти інженерної інфраструктури та благоустрою міст, інших населених пунктів, включаючи мережі, споруди, устаткування, які пов’язані з постачанням споживачам води, газу, тепла, а також відведенням і очищенням стічних вод, крім випадків, передбачених законодавством | |
| аеродроми та аеродромні об’єкти (злітно-посадкові смуги, руліжні доріжки, перони, системи посадки, наземні засоби зв’язку, навігації, спостереження, інші елементи аеродромів, що забезпечують безпеку польотів) | |
| водосховища і водогосподарські канали комплексного призначення, гідротехнічні захисні споруди, об’єкти інженерної інфраструктури загальнодержавних та міжгосподарських меліоративних систем | |
| місця поховання | |
| захисні споруди цивільного захисту | в яких розташовані пункти управління |
| призначені для укриття працівників підприємств, що мають об’єкти підвищеної небезпеки | |
| транспортні засоби спеціального призначення, що забезпечують виконання робіт, пов’язаних з ліквідацією пожеж, наслідків стихійного лиха |
Захисними спорудами цивільного захисту (цивільної оборони) є інженерні споруди, призначені для захисту населення від впливу небезпечних факторів, що виникають внаслідок надзвичайних ситуацій, воєнних дій або терористичних актів.
Нерухоме та інше окреме індивідуально визначене майно із складу єдиного майнового комплексу, забороненого до оренди, може бути об’єктом оренди, якщо воно не заборонене до оренди законами України, не задіяне у процесі основного виробництва та за висновком органу, уповноваженого управляти цим майном, його оренда не порушить цілісності майнового комплексу.
Наслідком введення в дію Закону про оренду майна є створення двох Переліків:
Перелік першого типу — Перелік об’єктів, щодо яких прийнято рішення про передачу в оренду на аукціоні;
Перелік другого типу — Перелік об’єктів, щодо яких прийнято рішення про передачу в оренду без проведення аукціону.
Усі об’єкти оренди, які 01.02.2019 перебували в переліках цілісних майнових комплексів підприємств та їх структурних підрозділів і нерухомого майна, що може бути передане в оренду, вважаються такими, щодо яких прийнято рішення про включення їх до Переліку першого типу (п. 4 Прикінцевих та перехідних положень Закону про оренду майна).
Суб’єкти оренди
На відміну від попередньої версії Закону України від 10.04.1992 № 2269-XII «Про оренду державного та комунального майна», де суб’єктами орендних відносин виступали тільки орендар та орендодавець, за новим Законом перелік суб’єктів збільшився до шести.
Так, суб’єктами орендних відносин є:
1. орендар;
2. орендодавець;
3. балансоутримувач;
4. уповноважений орган управління;
5. представницький орган місцевого самоврядування або визначені ним органи такого представницького органу;
6. КМУ або орган державної влади, визначений КМУ (для державного майна).
У кожного з цих суб’єктів є конкретні повноваження та завдання в сфері оренди майна, з чим потрібно додатково розібратись, що ми і будемо далі робити.
Орендодавцем є юридична особа, яка на підставі договору оренди передає майно в користування за плату на певний строк. Відповідно до ч. 2 ст. 4 Закону про оренду майна орендодавцями комунального майна є:
І. Органи, уповноважені представницькими органами місцевого самоврядування, — щодо єдиних майнових комплексів, нерухомого майна і споруд, майна, що не увійшло до статутного капіталу, яке перебуває у комунальній власності;
ІІ. Балансоутримувачі — щодо:
— нерухомого майна, загальна площа якого не перевищує 400 квадратних метрів на одного балансоутримувача, якщо менший розмір площі не встановлено рішенням представницького органу місцевого самоврядування — щодо об’єктів комунальної власності або галузевими особливостями оренди майна;
— нерухомого майна для організації та проведення науково-практичних, культурних, мистецьких, громадських, суспільних та політичних заходів — на строк, що не перевищує п’яти календарних днів протягом шести місяців, а також щодо майна, яке передається суб’єктам виборчого процесу для проведення публічних заходів (зборів, дебатів, дискусій) під час та на період виборчої кампанії;
— нерухомого майна для організації та проведення науково-практичних, культурних, мистецьких, громадських, суспільних та політичних заходів — на строк, що не перевищує 30 календарних днів протягом одного року щодо кожного орендаря, якщо балансоутримувачем є комунальне підприємство, установа, організація, що здійснює діяльність з організування конгресів і торговельних виставок;
— іншого окремого індивідуально визначеного майна.
Орендарем є фізична або юридична особа, яка на підставі договору оренди бере майно в користування за плату на певний строк. Орендарями можуть бути фізичні та юридичні особи, у тому числі фізичні та юридичні особи іноземних держав, міжнародні організації та особи без громадянства, окрім:
1. фізичних та юридичних осіб, стосовно яких застосовано спеціальні економічні та інші обмежувальні заходи (санкції) відповідно до Закону України від 14.08.2014 № 1644-VII «Про санкції», а також пов’язаних з ними осіб;
2. юридичних осіб, інформація про бенефіціарних власників яких не розкрита в порушення вимог Закону України від 15.05.2003 № 755-IV «Про державну реєстрацію юридичних осіб, фізичних осіб — підприємців та громадських формувань»;
3. фізичних та юридичних осіб, зареєстрованих в державах, включених FATF до списку держав, що не співпрацюють у сфері протидії відмиванню доходів, одержаних злочинним шляхом, а також юридичних осіб, 50 і більше відсотків статутного капіталу яких належать прямо або опосередковано таким особам;
4. фізичних та юридичних осіб, які перебувають у процедурах банкрутства (неплатоспроможності) або у процесі припинення;
5. працівників орендодавця — щодо майна, яке надається в оренду такими орендодавцями;
6. працівників уповноважених органів управління та балансоутримувачів — щодо майна, оренда якого погоджується такими уповноваженими органами управління або яке знаходиться на балансі таких балансоутримувачів.
Про роль інших суб’єктів орендних відносин стане зрозуміло під час розгляду етапів передачі майна в оренду, яких відповідно до ч. 1 ст. 5 Закону про оренду майна є шість.
Прийняття рішення щодо наміру передачі майна в оренду
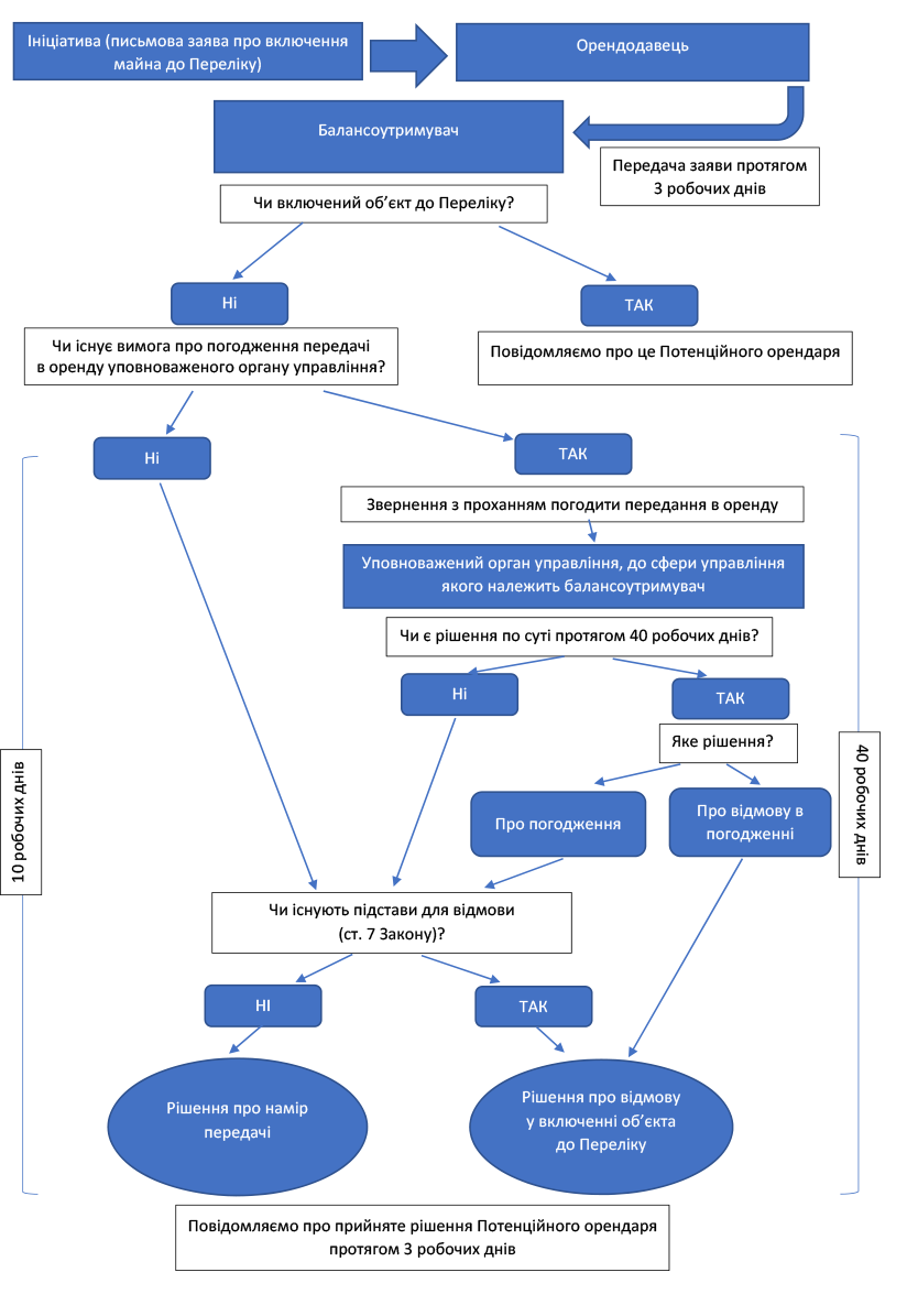
Першим етапом передачі майна в оренду є прийняття рішення про намір такої передачі. Ініціаторами оренди майна можуть виступати потенційний орендар, балансоутримувач, уповноважений орган управління та/або орендодавець. Прийняття рішення щодо наміру передачі майна в оренду за ініціативою потенційного орендаря відбувається за складною схемою, в якій кількість етапів та тривалість процедури залежать від вимог чинного законодавства та статутних документів балансоутримувача (в частині наявності/відсутності вимоги про погодження передачі майна уповноваженим органом управління, до сфери управління якого належить балансоутримувач). Процедура розписана в ст. 6 Закону про оренду майна (ср. ). Першим кроком для потенційного орендаря буде звернення до орендодавця із заявою про включення цього майна до Переліку відповідного типу згідно з Порядком передачі майна в оренду (якого досі не прийнято — прим. ред.). Далі все відбувається за схемою, що наведена на рис. 1.

Зверніть увагу на вимогу абз. 5 ч. 2 ст. 6 Закону про оренду майна, відповідно до якої відсутність погодження або відмови у погодженні уповноваженого органу управління протягом 40 робочих днів з дати отримання заяви потенційного орендаря вважається погодженням уповноваженого органу управління рішення балансоутримувача про намір передачі майна в оренду.
У разі якщо ініціатором оренди майна є орендодавець, такий орендодавець звертається до балансоутримувача майна із заявою про включення цього майна до Переліку відповідного типу відповідно до Порядку передачі майна в оренду. Далі все відбувається за схемою, яка розписана для потенційного орендаря зі стадії отримання балансоутримувачем заяви про включення майна до певного переліку.
У разі якщо ініціатором оренди майна є уповноважений орган управління, то такий уповноважений орган управління надає балансоутримувачу рішення про доцільність передачі майна в оренду, яке є погодженням уповноваженого органу управління рішення балансоутримувача про намір передачі майна в оренду. Балансоутримувач протягом 10 робочих днів з дати отримання рішення про доцільність передачі майна в оренду приймає рішення про намір такої передачі.
Внесення інформації про потенційний об’єкт оренди
Після прийняття балансоутримувачем рішення про намір передачі майна в оренду або отримання від уповноваженого органу управління рішення про доцільність передачі майна в оренду балансоутримувач здійснює такі дії:
| 1 | вносить інформацію про потенційний об’єкт оренди до ЕТС в порядку, обсязі та строки, передбачені Порядком передачі майна в оренду, та включає об’єкт до одного з Переліків, якщо відповідно до цього Закону балансоутримувач може виступати орендодавцем відповідного майна і якщо включення об’єкта до Переліку відповідного типу не потребує прийняття рішення іншим органом |
| 2 | надсилає інформацію про потенційний об’єкт оренди орендодавцю для її внесення до ЕТС в порядку, обсязі та строки, передбачені Порядком передачі майна в оренду, та звертається до орендодавця із клопотанням про включення потенційного об’єкта оренди до одного з Переліків згідно з Порядком передачі майна в оренду |
Електронна торгова система (ЕТС) — дворівнева інформаційно-телекомунікаційна система, що включає центральну базу даних та електронні майданчики, які взаємодіють із центральною базою даних через інтерфейс програмування додатків такої центральної бази даних. ЕТС забезпечує можливість створення, розміщення, оприлюднення та обміну інформацією і документами в електронному вигляді, необхідними для проведення аукціону в електронній формі.
Важливо одразу позначити, що вимоги Закону про оренду майна в частині роботи ЕТС, які стосуються внесення (включення) та опублікування інформації в ЕТС, подання заяв, у тому числі заяв на оренду, в ЕТС, опублікування в ЕТС Переліків, договорів оренди, укладених без проведення аукціону, змін і доповнень до договорів оренди, вводяться в дію з 1 жовтня 2020 року.
До цього часу внесення (включення) та опублікування інформації, оприлюднення Переліків, договорів оренди, укладених без проведення аукціону, змін і доповнень до договорів оренди, здійснюються на офіційних вебсайтах орендодавців, а також у друкованих засобах масової інформації, якщо це передбачено рішенням відповідної ради.
Отже, до 01.10.2020 відповідна інформація буде опубліковуватися виключно на офіційних вебсайтах орендодавців та (у разі, якщо ви самі собі це пропишете) ще й у друкованих ЗМІ.
Прийняття рішення про включення об’єкта до Переліку
Після отримання клопотання балансоутримувача у орендодавця є 10 робочих днів для прийняття одного з таких рішень:
| 1 | рішення про включення об’єкта до Переліку відповідного типу |
| 2 | рішення про відмову у включенні об’єкта до Переліку відповідного типу з підстав, передбачених ст. 7 Закону про оренду майна |
Для окремих категорій майна Законом про оренду майна передбачена процедура прийняття аналогічного рішення не орендодавцем, а представницьким органом місцевого самоврядування, тобто радою.
Так, орендодавець звертається до ради із клопотанням про включення об’єкта до Переліку, якщо включення об’єкта до Переліку відповідного типу потребує прийняття відповідного рішення, і передає його на розгляд ради. Такі дії не здійснюються орендодавцем у випадку, якщо особи орендодавця та ради є однією особою.
Такими об’єктами згідно з ч. 6 ст. 6 Закону про оренду майна є:
| 1 | єдині майнові комплекси комунальних підприємств |
| 2 | об’єкти комунальної власності, які можуть бути включені до Переліку другого типу (крім випадків надання в оренду приміщень для розміщення громадських приймалень народних депутатів України і депутатів місцевих рад, комунальних закладів і установ, що фінансуються за рахунок місцевого бюджету, приміщень для організації та проведення науково-практичних, культурних, мистецьких, громадських, суспільних та політичних заходів на строк, що не перевищує п’яти календарних днів протягом шести місяців, а також щодо приміщень, які надаються суб’єктам виборчого процесу для проведення публічних заходів (зборів, дебатів, дискусій) під час та на період виборчої кампанії) |
Рішення про включення до Переліку єдиних майнових комплексів приймається згідно з Порядком передачі майна в оренду (який ми так чекаємо — прим. ред.). Рада може визначити додаткові критерії об’єктів, включення яких до одного з Переліків відбувається на підставі рішення відповідної ради. Рішення відповідної ради про включення об’єктів до Переліку другого типу, а також додаткові критерії включення до одного з Переліків, у випадку їх визначення, підлягають опублікуванню на офіційному вебсайті відповідної ради не пізніше 10 календарних днів з дня їх прийняття та/або визначення. Про прийняте рішення орендодавець повідомляє балансоутримувача та заявника протягом трьох робочих днів з дати прийняття рішення. Таким чином, наша схема (рис. 1) може бути продовжена з урахуванням зазначеного. Наступні дії суб’єктів оренди будуть виглядати так, як наведено на схемі (рис. 2).

Скасування та зміна рішень
Абсолютно логічною є норма ч. 7 ст. 6 Закону про оренду майна, згідно з якою рішення про включення об’єкта до одного з Переліків може бути скасовано або змінено радою або визначеними нею органами щодо майна комунальної власності. Також рішення балансоутримувача (уповноваженого органу управління) про відмову у включенні об’єкта до одного з Переліків може бути скасовано або змінено радою або уповноваженим органом управління як вищими органами, а рішення орендодавця — тільки радою.
Балансоутримувач майна, включеного до одного з Переліків, вживає заходів для укладення охоронного договору щодо об’єктів, внесених до Державного реєстру нерухомих пам’яток України, інших об’єктів культурної спадщини, які включені до одного з Переліків. Балансоутримувач зобов’язаний передати орендарю копію охоронного договору, укладеного балансоутримувачем з відповідним органом охорони культурної спадщини, за актом приймання-передачі.
Орендар зобов’язаний виконувати умови охоронного договору, про що зазначається в договорі оренди. Переліки оприлюднюються в ЕТС та на офіційних вебсайтах орендодавців.
Підстави для відмови
Підставами для відмови у включенні майна до Переліків (ст. 7) є:
| 1 | неможливість передачі відповідного майна в оренду, оскільки воно не може бути об’єктом оренди |
| 2 | обґрунтовані власні потреби уповноваженого органу управління та/або балансоутримувача, або потреби іншої бюджетної установи, що розміщена в будівлі, споруді, їх окремій частині |
| 3 | неможливість використання об’єкта за цільовим призначенням, яке заявлено потенційним орендарем, у разі якщо орендар не має права використовувати майно за будь-яким цільовим призначенням згідно з випадками і з урахуванням обмежень, встановлених Порядком передачі майна в оренду |
| 4 | встановлена рішенням орендодавця невідповідність заявника вимогам, передбаченим статтею 15 цього Закону, або подання недостовірної чи неповної інформації щодо діяльності заявника, який звернувся із заявою про оренду об’єкта без проведення аукціону, або недоцільність включення майна до Переліку другого типу, визначена орендодавцем згідно з Порядком передачі майна в оренду |
| 5 | скасування рішення про включення об’єкта до відповідного Переліку |
| 6 | встановлена рішенням уповноваженого органу управління недоцільність передачі в оренду єдиного майнового комплексу |
| 7 | наявність об’єкта в переліку об’єктів, що підлягають приватизації |
| 8 | подання заяви лише щодо частини об’єкта, якщо відповідно до рішення балансоутримувача або орендодавця передача в оренду частини об’єкта видається недоцільною |
У разі відмови у включенні майна до Переліку з причин, зазначених у пунктах 3 і 8 таблиці, що наведена у статті, балансоутримувач повідомляє ініціатора оренди щодо підстав та причин такої відмови та, у випадку усунення ініціатором оренди таких підстав, подає клопотання про внесення об’єкта до Переліку відповідно до Порядку передачі майна в оренду.
Рішення про виключення майна з Переліків може бути прийнято не пізніше:
— дня, що передує дню проведення аукціону, якщо майно включено до Переліку першого типу;
— дня, що передує дню укладення договору оренди, якщо майно включено до Переліку другого типу.
Нові правила визначення вартості об’єкта оренди
Змінились правила визначення вартості об’єкта оренди та фактично спрощені процедури шляхом запровадження нової формули. Вартістю об’єкта оренди для цілей визначення стартової орендної плати є його балансова вартість станом на останнє число місяця, який передує даті визначення стартової орендної плати.
Балансоутримувач потенційного об’єкта оренди обов’язково здійснює переоцінку такого об’єкта лише у разі, якщо:
1. у об’єкта оренди відсутня балансова вартість;
2. залишкова балансова вартість об’єкта оренди дорівнює нулю;
3. залишкова балансова вартість об’єкта оренди становить менше 10 відсотків його первісної балансової вартості (балансової вартості за результатами останньої переоцінки).
Переоцінка здійснюється після внесення інформації про потенційний об’єкт оренди до ЕТС і до розміщення оголошення про передачу майна в оренду. Після переоцінки потенційного об’єкта оренди балансоутримувачі зобов’язані збільшити балансову вартість відповідного майна згідно з результатами оцінки відповідно до правил бухгалтерського обліку.
Виключенням із правила щодо визначення вартості за балансовою вартістю є такі:
1. об’єктом оренди є єдиний майновий комплекс комунального підприємства;
2. об’єкт оренди пропонується для передачі в оренду без проведення аукціону;
3. об’єкт оренди використовується на підставі договору оренди, укладеного без проведення аукціону або конкурсу, і орендар бажає продовжити договір оренди на новий строк
У зазначених випадках проводиться оцінка на замовлення балансоутримувача. Орендар, визначений за результатами аукціону, або орендар, якому було передано в оренду об’єкт без аукціону, зобов’язаний відшкодувати балансоутримувачу вартість проведення оцінки об’єкта оренди.
Орендар самостійно замовляє оцінку майна лише у випадку бажання продовжити договір оренди на новий строк без проведення аукціону (ч. 6 ст. 8 Закону про оренду майна).
Строки проведення рецензії звіту про оцінку майна (акта оцінки майна) та затвердження висновку про вартість об’єкта оренди встановлені ст. 10 Закону про оренду майна.
Увага! Стартова орендна плата за об’єкт оренди визначається згідно з Порядком передачі майна в оренду.
Про останні три етапи процедури передачі в оренду майна, які передбачені ч. 1 ст. 5 Закону про оренду майна, поговоримо в наступному номері нашого видання.
