Оскарження рішень податкових органів з неподаткових питань (РРО, обіг готівкових коштів, пеня в ЗЕД)
Як відомо, є дві процедури, за якими можна оскаржити рішення будь-якого держоргану або його посадових осіб, — адміністративна, коли скарга подається до органу вищого рівня, і судова. Але простої наявності права — у цьому випадку права на оскарження рішень держорганів — часто буває недостатньо. Потрібно знати процедуру його реалізації. З’ясуємо, як оскаржити рішення податкових органів з неподаткових питань в адміністративному порядку.
Олена Уварова, юрист
Документи статті
КАСУ
— Кодекс адміністративного судочинства України від 06.07.2005 р. № 2747-IV.Закон 2181
— Закон України «Про порядок погашення зобов’язань платників податків перед бюджетами та державними цільовими фондами» від 21.12.2000 р. № 2181-III.Закон № 509
— Закон України «Про державну податкову службу» від 04.12.90 р. № 509-XII.Закон № 481/95
— Закон України «Про державне регулювання виробництва і обігу спирту етилового, коньячного і плодового, алкогольних напоїв та тютюнових виробів» від 19.12.95 р. № 481/95-BP.Положення № 29
— Положення про порядок подання та розгляду скарг платників податків державними податковими адміністраціями, затверджене наказом ДПАУ от 11.12.96 г. № 29.Порядок № 253
— Порядок направлення органами державної податкової служби України податкових повідомлень платникам податків та рішень про застосування штрафних (фінансових) санкцій, затверджений наказом ДПАУ від 21.06.2001 р. № 253.Порядок № 790
— Порядок застосування фінансових санкцій, передбачених статтею 17 Закону України «Про державне регулювання виробництва і обігу спирту етилового, коньячного і плодового, алкогольних напоїв та тютюнових виробів», затверджений постановою Кабміну від 02.06.2003 р. № 790.
У
Законі № 509 закріплено право оскаржувати рішення, дії або бездіяльність органів державної податкової служби та їх посадових осіб у встановленому законом порядку (ст. 14). За наявності такого абстрактного відсилання виникає запитання: в якому саме законі шукати зазначений порядок і чи буде він однаковим у всіх випадках, коли оскаржуються рішення, дія (бездіяльність) податківців, або відрізнятиметься залежно, наприклад, від того, оскаржується рішення з податкового чи неподаткового питання?
Оскарження до вищого органу: яким порядком керуватися?
Преамбула
Закону № 2181, в якій зазначено, що цей закон є спеціальним з питань визначення процедури оскарження дій органів стягнення, наводить на думку, що саме про Закон № 2181 і йшлося у ст. 14 Закону № 509. Подивимося, чи це так.Про оскарження рішень контролюючих органів ідеться в
п.п. 5.2.2 Закону № 2181. В абзаці першому цього підпункту зазначено: у разі коли платник податків вважає, що контролюючий орган неправильно визначив суму податкового зобов’язання або прийняв будь-яке інше рішення, що суперечить законодавству з питань оподаткування або виходить за межі його компетенції, установленої законом, такий платник податків має право звернутися до контролюючого органу зі скаргою про перегляд цього рішення. Строк для подання такої скарги — 10 календарних днів, наступних за днем отримання платником податків податкового повідомлення або іншого рішення контролюючого органу, що оскаржується. Через досить загальне формулювання цю норму можна було б за великого бажання поширити на всі випадки, коли платник податків оскаржує рішення податківців — незалежно від того, оскаржується рішення, прийняте в межах здійснення контролю за дотриманням податкового законодавства чи неподаткового. Тривалий час податківці саме на наведений пункт Закону № 2181 і посилалися, коли йшлося про строки оскарження рішень з так званих неподаткових питань (див., наприклад, лист ДПАУ від 30.10.2002 р. № 214/2/25-0315).Але податківці іноді відхилялися від такої позиції, визначаючи строки оскарження рішень податкових органів з посиланням на
абзац п’ятий п.п. 5.2.2 Закону № 2181. У ньому зазначено: якщо відповідно до закону контролюючий орган самостійно визначає податкове зобов’язання платника податків з причин, не пов’язаних з порушенням податкового законодавства, такий платник податків має право на адміністративне оскарження рішень контролюючого органу протягом 30 календарних днів від дня отримання податкового повідомлення. Цю норму можна розуміти двояко. З одного боку, можна говорити, що вона застосовується також і в тих випадках, коли податковий орган приймає рішення з причин, пов’язаних з порушенням платником податків законодавства, контроль за дотриманням якого покладено на податківців, але яке не віднесено до податкового. З іншого боку, Закон № 2181 дає вичерпний перелік випадків, коли контролюючий орган може самостійно визначити податкове зобов’язання. Їх перелічено в п.п. 4.2.2 Закону № 2181. І якщо серед таких випадків виділяти обумовлені «причинами, не пов’язаними з порушенням податкового законодавства», то до них слід віднести випадок, коли відповідно до законів з питань оподаткування особою, відповідальною за нарахування окремого податку чи збору (обов’язкового платежу), є контролюючий орган. При такому трактуванні зі сфери дії абзацу п’ятого п.п. 5.2.2 Закону № 2181 випадають рішення з неподаткових питань.Усі запитання мало зняти внесення змін до
Положення № 29. Наприкінці 2005 року його було доповнено п. 16, який установлює строки та процедуру оскарження в адміністративному порядку рішень про застосування штрафних (фінансових) санкцій органу державної податкової служби, крім штрафних (фінансових) санкцій за порушення законодавства про оподаткування та за порушення законодавства у сфері зовнішньоекономічної діяльності. Відповідно до внесених змін такі рішення може бути оскаржено в державній податковій адміністрації (інспекції) вищого рівня протягом одного року з моменту (дня) його прийняття, але не пізніше одного місяця з дня направлення (вручення) рішення про застосування штрафних (фінансових) санкцій платнику податків, якщо інший порядок і строки оскарження незазначено в законодавчому акті, яким передбачено штрафні (фінансові) санкції та їх застосування органами державної податкової служби. Те, що Положення № 29 не є законом (а саме в такій формі, якщо керуватися ст. 14 Закону № 509, повинен установлюватися порядок оскарження рішень органів державної податкової служби), якщо наслідувати приклад Мін’юсту, який його зареєстрував, потрібно, мабуть, залишити непоміченим.
Проте формулювання
п. 16 Положення № 29 не дає відповіді на декілька запитань. Одне з них напряму пов’язане з дискусією, які акти слід відносити до законодавства про оподаткування. Цей спір між податківцями з одного боку і платниками податків та судами з іншого — ведеться давно. Але в тому, що законодавство про РРО, обіг готівки, а також про виробництво і обіг алкоголю та тютюну належить до сфери неподаткового законодавства, податківці погодилися зі своїми опонентами (див. лист ДПАУ від 05.10.2006 р. № 18547/7/24-1117 // «Податки та бухгалтерський облік», 2006, № 93; «Вісник податкової служби України», 2006, № 3, с. 29) багато в чому завдяки судам, які неодноразово зазначали, що на оскарження рішень про застосування штрафних (фінансових) санкцій за порушення саме у зазначених сферах законодавства, поширюється дія п. 16 Положення № 29 (див., наприклад, постанову Господарського суду м. Києва від 19.06.2006 р. № 11/200-А, постанову Господарського суду Волинської області від 04.08.2006 р. у справі № 03/44-2А).Потрібно також ураховувати, що дія
п. 16 Положення № 29 не застосовується і тоді, коли порядок та строки оскарження штрафних санкцій зазначено в законодавчому акті, яким їх передбачено. Якщо говорити про оскарження штрафних санкцій за порушення законодавства про РРО, обіг готівки, а також про виробництво і обіг алкоголю та тютюну, то тільки щодо останніх окремо обумовлено строк оскарження (див. Порядок № 790). Цей строк становить один місяць (про правила його обчислення див. на с. 51). В іншому процедура оскарження рішень про застосування штрафних (фінансових) санкцій, передбачених законодавством про обіг алкоголю і тютюну напоїв, аналогічна до процедури оскарження рішень, прийнятих за порушення в інших сферах неподаткового законодавства.Тепер про те, який законодавчий акт установлює порядок оскарження рішень щодо порушень законодавства
у сфері зовнішньоекономічної діяльності. Як уже згадувалося, у преамбулі Закону № 2181 зазначається, що він є спеціальним законом, який, зокрема, встановлює порядок нарахування та сплати пені за порушення у сфері зовнішньоекономічної діяльності та визначає процедуру оскарження дій органів стягнення. Більше того, податківці навіть унесли зміни до Інструкції про порядок застосування штрафних (фінансових) санкцій органами державної податкової служби, затвердженої наказом ДПАУ від 17.03.2001 р. № 110, якими до поняття податкового зобов’язання було включено пеню за порушення строків розрахунків у сфері зовнішньоекономічної діяльності. Але і це не врятувало податківців: вищі судові інстанції не визнають пеню в ЗЕД податковим зобов’язанням і відмовляються поширювати на порядок її стягнення Закон № 2181 (ухвали ВАСУ від 06.11.2007 р., від 23.10.2007 р.). Можна припустити, що суди на тій самій підставі визнають неможливим поширити на рішення про застосування пені у сфері ЗЕД і процедуру оскарження рішень контролюючого органу, передбачену Законом № 2181.У підсумку маємо таке: оскарження штрафів щодо РРО, готівкових коштів та інших неподаткових зобов’язань виведено за межі
Закону № 2181.
Орган, до якого подається скарга
Наступне запитання полягає в тому, до якого саме податкового органу подається скарга. Річ у тім, що
п. 16 Положення № 29 передбачає, що скарга на рішення про застосування штрафних санкцій подається до державної податкової адміністрації (інспекції) вищого рівня, на відміну від Закону № 2181, згідно з яким скарга на рішення контролюючого органу подається до цього самого контролюючого органу (п.п. 5.2.2 Закону № 2181). Це положення вводить в оману багатьох платників податків, результатом чого стає подання ними скарг до неуповноважених на їх розгляд органів (див. постанови Господарського суду Дніпропетровської області від 22.06.2006 р. у справі № А17/152, від 18.10.2006 р. у справі № А17/167, постанову Господарського суду м. Києва від 19.06.2006 р. № 11/200-А).У
п. 16 Положення № 29 не тільки прямо зазначено, що рішення про застосування штрафних (фінансових) санкцій оскаржується до державної податкової адміністрації (інспекції) вищого рівня, але й розписано, до яких саме податкових інспекцій потрібно подавати скаргу залежно від того, якою податковою прийнято рішення про застосування штрафних санкцій. Так, рішення державної податкової інспекції в районі, міжрайонної, міської (міст з районними державними податковими інспекціями), об’єднаної або спеціалізованої державної податкової інспекції оскаржується в державній податковій адміністрації в АРК, областях, містах Києві та Севастополі; рішення податкової інспекції в районі міста з районним розподілом, крім міст Києва і Севастополя, — у державній податковій інспекції в місті; рішення регіональних управлінь Департаменту з питань адміністрування акцизного збору і контролю за виробництвом та обігом підакцизних товарів ДПАУ — у Департаменті з питань адміністрування акцизного збору і контролю за виробництвом та обігом підакцизних товарів ДПАУ; рішення державної податкової адміністрації в АРК, областях, містах Києві і Севастополі, Департаменту з питань адміністрування акцизного збору і контролю за виробництвом та обігом підакцизних товарів ДПАУ — в ДПАУ.Звертаємо увагу на особливості оскарження рішень про застосування пені у сфері ЗЕД: їх, якщо керуватися
абзацом першим п.п. 5.2.2 Закону № 2181, потрібно оскаржувати до контролюючого органу, який прийняв рішення, що оскаржується.
Строки адміністративного оскарження
Тепер спробуємо розібратися зі
строками подання скарги на рішення про застосування штрафних (фінансових) санкцій за порушення неподаткового законодавства. Нагадаємо формулювання з п. 16 Положення № 29: скаргу може бути подано протягом року з моменту (дня) прийняття рішення, що оскаржується, але не пізніше місяця від дня його направлення (вручення).Насамперед визначимося, які дні вважаються днем прийняття рішення, що оскаржується, а також днем його направлення (вручення) платнику податків.
Дата прийняття рішення про застосування штрафних (фінансових) санкцій до суб’єкта господарювання зазначається безпосередньо в рішенні (див. форму «С»
додатка 8 до Порядку № 253).Правила, за допомогою яких можна визначити день, коли рішення вважається врученим (направленим), закріплено в
абзацах десятому і одинадцятому п. 10 Положення № 29. Відповідно до них датою направлення рішення вважатиметься дата, проставлена в повідомленні про вручення, якщо рішення направляється поштою з повідомленням про вручення, або дата безпосереднього вручення керівнику чи уповноваженій особі юрособи під розпис. Дата вручення (відправлення) рішення про застосування штрафних санкцій проставляється в корінці рішення.Якщо ж рішення неможливо вручити через відсутність платника податків за своїм місцезнаходженням, то в день отримання податковим органом інформації про неможливість вручення рішення платнику податків оформляється відповідний акт. Цього ж дня рішення розміщується на дошці податкових оголошень. День розміщення такого рішення, зафіксований в акті про неможливість його вручення платнику податків, вважається днем його вручення.
Потрібно також пригадати правила обчислення строків: якщо строк визначено роками, він спливає у відповідні місяць і число останнього року строку, якщо місяцями — у відповідне число останнього місяця строку. Наведемо приклад. Якщо податкове повідомлення-рішення було прийнято 01.02.2008 р. і вручено під розпис керівнику юрособи 05.02.2008 р., то останнім днем, коли можна подати скаргу на таке рішення, буде 06.03.2008 р.
Яке ж значення має застереження, що скаргу може бути подано протягом року з дня прийняття рішення? Уявимо ситуацію, коли податкове повідомлення-рішення було прийнято 22.01.2007 р., а вручено 18.01.2008 р.: на його оскарження залишається всього п’ять днів, оскільки останнім днем, коли можна подати скаргу, буде 23.01.2008 р.
Але шансів, що така ситуація може виникнути, практично немає. Відповідно до
Порядку № 253 після складання того ж дня рішення про застосування штрафних (фінансових) санкцій передається структурному підрозділу, до функцій якого входить реєстрація вхідної та вихідної кореспонденції для направлення (вручення) суб’єктам господарювання (п. 7.6). Цей структурний підрозділ у день отримання рішення від структурного підрозділу, який його склав, направляє (вручає) це рішення платнику податків (пп. 4.5, 7.7 Порядку № 253)*. Як бачимо, в ідеалі рішення про застосування штрафної санкції має бути направлено суб’єкту господарювання відразу ж у день його прийняття. Мабуть, застереження про річний строк з дня прийняття рішення вводилося для випадків, обумовлених людським фактором, тобто для таких, коли працівник структурного підрозділу, до функцій якого входить реєстрація вхідної та вихідної кореспонденції, не виконав своїх службових обов’язків.* Щодо рішення про застосування фінансових санкцій, передбачених законодавством про обіг алкоголю і тютюну, п. 9 Положення № 790 передбачає, що таке рішення направляється суб’єкту підприємницької діяльності (або вручається під розпис його представнику) протягом 3 днів з дня його прийняття.
Для платника податків це означає: якщо рішення про застосування штрафних санкцій отримано платником податків після закінчення року з дня його прийняття, таке рішення не підлягає виконанню. При іншому трактуванні виникає абсурдна ситуація: платник податків позбавляється можливості реалізувати своє право на оскарження рішень у вищому органі з незалежних від нього причин.
Відсутність у
Положенні № 29 обмеження строків, протягом яких рішення повинно бути направлено платнику податків, не може означати, що відносно неподаткових штрафних санкцій немає строків давності щодо їх застосування. Суди в цьому питанні послідовно відстоюють позицію, згідно з якою всі такі штрафні санкції (у тому числі пеню за порушення строків розрахунків у сфері ЗЕД) слід вважати адміністративно-господарськими, а отже, застосувати їх, як передбачено ст. 250 Господарського кодексу України, можна тільки протягом шести місяців з дня виявлення порушення, але не пізніше ніж через один рік з дня порушення суб’єктом установлених законодавчими актами правил здійснення господарської діяльності (див., наприклад, постанову ВСУ від 13.02.2007 р., ухвали ВАСУ від 31.01.2007 р., від 28.02.2007 р., від 03.03.2007 р., від 13.03.2007 р. № К-20980/06, від 06.11.2007 р.). Днем виявлення порушення вважається день підписання акта перевірки, в якому воно зафіксоване. Суди, як правило, виходять з того, що днем застосування адміністративно-господарської санкції є день прийняття рішення про її застосування. Проте упевнені, якщо виникне спір, чи може бути застосовано штрафну санкцію, рішення щодо якої було направлено суб’єкту господарювання більше ніж через шість місяців з дня виявлення порушення, суди підтримають суб’єкта господарювання.Ми розглянули загальне правило про строки подання скарги на рішення про застосування штрафних санкцій, передбачених неподатковим законодавством, дотримання якого контролюють податківці. З цього правила є два винятки. Перший стосується випадків, коли строки оскарження зазначено в законодавчому акті, який установлює штрафні санкції. Такий строк передбачено щодо рішень про застосування санкцій за порушення у сфері обігу алкоголю та тютюну
Порядком № 790, згідно з п. 13 якого рішення про застосування фінансових санкцій може бути оскаржене в місячний строк у встановленому законодавством порядку. Як бачимо, у цілому порядок оскарження рішення є таким самим, відрізняється тільки строк. Але й ця різниця невелика. Хіба що немає обмеження щодо річного строку з дня прийняття рішення. Місячний строк для оскарження рішення про застосування фінсанкцій за порушення законодавства про обіг алкоголю та тютюну слід обчислювати з дня отримання рішення суб’єктом господарювання. Цей висновок випливає з п. 10 Порядку № 790, відповідно до якого саме з моменту отримання рішення починає обчислюватися 30-денний строк, протягом якого рішення має бути виконано*.* На те, що в п. 10 Порядку № 790 строк установлено в днях, а в п. 13 як місячний строк, не слід звертати увагу. Думаємо, цю неузгодженість потрібно розцінювати як недбалість у роботі з прийняття нормативних актів.
Передбачений
п. 16 Положення № 29 строк для оскарження рішень про застосування штрафних санкцій не застосовується також для оскарження рішень про нарахування пені за порушення законодавства у сфері ЗЕД. Відповідно до п. 4.6 Положення № 29 суми штрафних (фінансових) санкцій за порушення законодавства у сфері зовнішньоекономічної діяльності , застосування яких законодавством віднесено до компетенції органів державної податкової служби, може бути оскаржено протягом 10 календарних днів, наступних за днем отримання податкового повідомлення або відповіді (рішення) органу державної податкової служби на скаргу (заяву). Аналогічний строк передбачено абзацом першим п.п. 5.2.2 Закону № 2181.
Як скласти скаргу
У скарзі, яку потрібно викласти в письмовій формі, необхідно зазначити:
1) прізвище, ім’я, по батькові, місце проживання фізособи-платника податків, а для юрособи-платника податків — її найменування, місцезнаходження, а також адресу, на яку необхідно направити рішення (відповідь) за скаргою;
2) найменування органу державної податкової служби, яким видано рішення, що оскаржується, його дату та номер; назву штрафної (фінансової) санкції та суму;
3) суть вимоги платника податків та обґрунтування незгоди з рішенням органу державної податкової служби;
4) подавався чи не подавався позов до суду про визнання недійсним рішення органу державної податкової служби;
5) підпис фізособи-платника податків, а для юрособи-платника податків — підпис керівника або особи, яка виконує обов’язок керівника юридичної особи. Якщо скарга подається представником, то до скарги додається копія довіреності, а підпис представника юрособи на скарзі має скріплятися печаткою цієї юрособи;
6) перелік документів та розрахунків, які додаються до скарги. У разі направлення скарги поштою додається опис вкладеного та повідомлення про вручення.
До скарги додаються ксерокопії таких документів:
1) акта перевірки, за результатами якої прийняте рішення;
2) рішення про застосування штрафних (фінансових) санкцій;
3) зауважень та пояснень, якщо вони подавалися платником податків під час перевірки та розгляду матеріалів перевірки, інших документів, що підтверджують обставини справи.
Розгляд скарги
Як зазначено в
абзаці четвертому п. 16 Положення № 29, розгляд скарг на рішення про застосування штрафних (фінансових) санкцій та прийняття рішень відбувається у 30-денний строк* з дня надходження скарги до органів державної податкової служби.* Цей строк слід розраховувати в календарних днях. Щоб обґрунтувати такий висновок, можна послатися на рішення КСУ від 07.07.98 р. № 11-рп/98, від 19.05.2004 р. № 11-рп/2004, в яких суд зазначив, що в законодавстві України загальноприйнятим є порядок обчислення строків, при якому термін «дні», якщо він вживається без застережень, означає календарні дні.
Орган, що розглядає скаргу, має можливість продовжити цей строк, якщо у 30-денний строк розглянути скаргу неможливо (у зв’язку з відсутністю доданих до скарги документів; необхідністю додаткової перевірки наданих бухгалтерських документів або документів податкового обліку; необхідністю вивчити документи інших організацій для встановлення обставин справи та ін.). У цьому випадку керівник (або його заступник) такого органу встановлює необхідний строк для розгляду скарги, про що повідомляється платник податків, який подав скаргу. При цьому загальний строк розгляду скарги
не може перевищувати 45 днів.Як ми знаємо, процедура оскарження податкових повідомлень та податкових повідомлень-рішень передбачає: якщо податковий орган не приймає рішення за скаргою в установлені строки, скарга вважається задоволеною. Звертаємо увагу на те, що відносно оскарження рішень щодо застосування штрафних санкцій, передбачених неподатковим законодавством (крім законодавства у сфері ЗЕД), це правило не діє. Річ у тім, що згідно з
останнім абзацом п. 16 Положення № 29 на подання та розгляд скарг на зазначені рішення не поширюється дія деяких пунктів Положення № 29, у тому числі й п. 11, який передбачає, що скарга вважається задоволеною, якщо порушено строки відповіді на неї. Це дає підставу судам відмовляти у задоволенні вимог платників податків, які посилаються на те, що податковим органом було порушено строки розгляду скарги, а отже, її було задоволено (постанова Господарського суду Миколаївської області від 13.02.2007 р. у справі № 17/683/06). У зв’язку з цим радимо суб’єктам господарювання, які не отримали відповіді на подану скаргу в установлені строки, подавати скаргу на дії (бездіяльність) податкового органу. Таку скаргу може бути подано або до вищого органу, або до суду. У скарзі можна просити визнати дії податкового органу незаконними, зобов’язати винести рішення за скаргою, відшкодувати шкоду, заподіяну порушенням процедури розгляду скарги. Якщо ж порушено строки відповіді на скаргу щодо рішення про застосування пені у сфері ЗЕД, то є всі підстави наполягати на тому, що її слід вважати задоволеною — адже податківці самі включили пеню у сфері ЗЕД до поняття податкового зобов’язання, а щодо податкових повідомлень це правило діє.Рішення, прийняте за результатами розгляду скарги, також може бути оскаржене: якщо це рішення державної податкової адміністрації — до податкової вищого рівня, якщо рішення Департаменту з питань адміністрування акцизного збору і контролю за виробництвом та обігом підакцизних товарів ДПАУ — до ДПАУ. Строки для оскарження такого рішення аналогічні строкам оскарження рішення про застосування штрафних санкцій, про які йшлося вище.
Щодо строків розгляду скарги на рішення про застосування пені за порушення строків розрахунків у сфері ЗЕД, то, як уже зазначалося, у цьому питанні слід орієнтуватися на
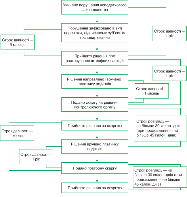
абзац перший п.п. 5.2.2 Закону № 2181. Ним установлено 20-денний строк для розгляду скарги платника податків (відлічується від дня отримання скарги), який може бути продовжено керівником контролюючого органу, але при цьому загальний строк розгляду скарги не може перевищувати 60 днів.Спробуємо проілюструвати за допомогою схеми, як виглядає процедура адміністративного оскарження рішень податкових органів про застосування штрафних (фінансових) санкцій, передбачених законодавчими актами, що не входять до сфери податкового законодавства.

Чи припиняє подання скарги перебіг строків на виконання рішення?
За загальним правилом, коли спливає строк на добровільне виконання рішення контролюючого органу з неподаткового питання, контролюючий орган звертається до суду для примусового стягнення суми штрафних санкцій, визначених у рішенні. Чи внесе корективи до цієї процедури подання платником податків до вищого за рівнем органу скарги на рішення про застосування штрафних санкцій?
Не виключено, що контролюючий орган почекає зі зверненням до суду до винесення вищим за рівнем органом рішення за скаргою платника податків. Наприклад, відносно штрафних санкцій, передбачених
Законом № 481, ДПАУ зазначила, що до суду для примусового стягнення таких санкцій у разі невиконання суб’єктом господарювання рішення про їх застосування в добровільному порядку контролюючий орган може звернутися, якщо це рішення не оскаржується таким суб’єктом господарювання (лист ДПАУ від 14.04.2004 р. № 6506/7/21-0917). З цього можна зробити висновок, який можна поширити й на інші неподаткові зобов’язання: найімовірніше, податківці не звертатимуться до суду за стягненням штрафних санкцій до закінчення процедури адміністративного оскарження.Якщо все ж таки позов про стягнення суми штрафних санкцій подано податківцями, у платника податків є три шляхи: або подати до суду клопотання про припинення провадження у справі до винесення рішення вищим за рівнем органом державної податкової служби, в якому оскаржується рішення про застосування штрафних санкцій (
п. 4 ч. 2 ст. 156 КАСУ), або, дізнавшись про поданий податківцями позов, самому подати адміністративний позов з вимогою скасувати рішення про застосування штрафних санкцій (у цьому випадку суд, якщо він прийме позов і порушить провадження у справі, буде зобов’язаний припинити розгляд позову податківців до того моменту, поки не набуде чинності рішення суду за позовом платника податків на підставі п. 3 ч. 1 ст. 156 КАСУ), або не вчиняти жодних активних дій, просто виступаючи відповідачем у справі, що розглядається за позовом податкового органу про стягнення штрафних санкцій.Підсумуємо все викладене у вигляді таблиці, для зручності порівнявши в ній основні процедурні моменти в оскарженні рішень за податковими зобов’язаннями та неподатковими.
| Процедурні питання | Оскарження рішень за податковими зобов’язаннями, а також про застосування пені у сфері ЗЕД | Оскарження рішень за неподатковими зобов’язаннями |
| 1 | 2 | 3 |
| Нормативний акт, що встановлює процедуру оскарження | П.п. 5.2.2 Закону № 2181, пп. 1 — 15 Положення № 29 | П. 16 Положення № 29, спеціальні нормативні акти, що передбачають штрафні санкції за порушення неподаткового законодавства, контроль за дотриманням якого покладено на податківців |
| Орган, до якого подається скарга | Первинна скарга подається до контролюючого органу, який прийняв рішення, що оскаржується. На рішення, прийняте за результатами розгляду первинної скарги, до вищого за рівнем органу ДПС може бути подано повторну скаргу. Останню, у свою чергу, може бути оскаржено в ДПАУ | Скарга подається до органу, вищого за рівнем відносно контролюючого органу, який прийняв рішення, що оскаржується. Рішення, прийняте за результатами розгляду такої скарги, може бути оскаржене в державній податковій адміністрації вищого рівня |
| Строки подання скарги | 10 календарних днів, наступних за днем отримання рішення (податкового рішення-повідомлення); | 1 рік з моменту (дня) прийняття рішення, що оскаржується, але не пізніше одного місяця з дня його направлення (вручення) платнику податків, якщо інший порядок і строки оскарження не зазначено в законодавчому акті, яким передбачено штрафні (фінансові) санкції та їх застосування органами державної податкової служби |
| Строки розгляду скарги | 20 календарних днів (у разі продовження — не більше 60 календарних днів) | 30 календарних днів (у разі продовження — не більше 45 календарних днів) |
| Наслідки порушення контролюючим органом строків розгляду скарги | Скарга вважається задоволеною | Скарга не вважається задоволеною. Порушення строків розгляду може бути оскаржено |
От ми й ознайомились з тим, якою є процедура реалізації такої можливості, як оскарження рішення податкового органу з неподаткового питання в адміністративному порядку. Як оскаржити таке рішення в суді вже розглядалося на сторінках нашої газети («Податки та бухгалтерський облік», 2008, № 21).
